​微信公众号
手机版
​​新浪微博
会员登录
关于我们  |   商务合作  |  友情链接   |  意见反馈  |  人才招聘
北京云翼同创科技有限公司 深圳高博特文化发展有限公司   版权所有,并保留所有权利 © 2018 京ICP备16044150号-1                       

跨界 · 融合 · 服务 · 创新



双击此处添加文字
政策法规
首页  >  政策法规  >  详情 
不逊消费类无人机,2020年工业无人机现状分析 市场前景可期
来源:尖兵之翼 | 作者:高博特军工 | 发布时间: 2020-02-26 | 13564 次浏览 | 🔊 点击朗读正文 ❚❚ | 分享到:
工业无人机作为一种高效便捷的辅助手段替代了原有工具服务于各行各业的日常工作中,其具有成本低,效费比好、机动性能好、使用方便等优势,降低了人工操作的风险,提高了任务执行的安全性和可操控性。
       工业无人机作为一种高效便捷的辅助手段替代了原有工具服务于各行各业的日常工作中,其具有成本低,效费比好、机动性能好、使用方便等优势,降低了人工操作的风险,提高了任务执行的安全性和可操控性。
           工业无人机受重视    
       针对工业无人机这一提法,其实,早在2015年中国(深圳)国际无人系统技术成果交易展览会即尖兵之翼-第六届中国无人机大会暨展览会上,同时也是第十七届高交会无人系统分会场召开时,中国无人系统产业联盟(始于2014年)提出的把无人机分为消费级、工业级和军用级。时至今日,这种分类已经成为默认的标准。
       在2017年军民融合时代大背景下,中国无人系统产业联盟秘书长孙柏原曾表示“在军民融合大背景下,工业级无人机必将迎来发展的春天。”目前我国工业无人机的正迅速发展,其增长空间远超消费级无人机,是无人机行业发展的重点之一。
       尤其是在此次疫情期间,工业无人机作为防控一线的“武器”,充分发挥了其延伸出的各种功能,在各行业各领域起到了奇效!
          工业无人机与其他无人机的对比    
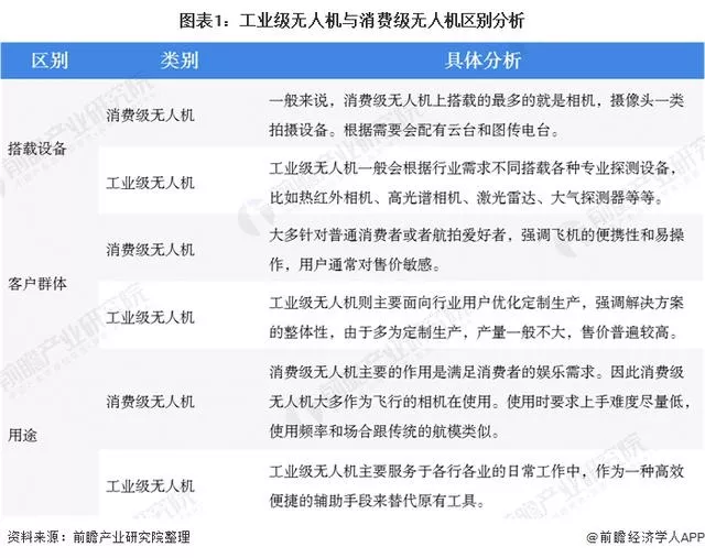
       (1) 工业无人机与消费无人机的对比
       从产品定位和发展方向上看,消费级无人机更为注重用户体验,如功能多样性,操作便利性;工业级无人机则以满足作业任务为目标,根据不同用途在续航时间、载重量和作业半径等性能方面有更高要求。
       (2) 工业无人机与军用无人机的对比
       早期的无人机主要应用于军事领域,在越南战争、海外战争、伊拉克战争等局部战争中都曾见无人机的身影,如美国的“全球鹰”、“捕食者”等均为军迷朋友们所熟知,此类无人机往往体积庞大成本高昂。而近年来,随着军用无人机项民用领域的开放,国内众多军用无人机制造商开始寻求无人机与各行各业的结合之路,工业无人机的应用也走上日程。
        行业技术研发活跃  
       (1) 工业无人机专利申请情况
       据SooPAT数据显示,截至2019年底,我国工业无人机专利申请量为6320项。2009年之前,我国工业无人机专利申请量较少,2011年开始,我国工业无人机专利申请量迅速增加,2017年,我国工业无人机专利申请量为1702项,是近年来我国工业无人机专利申请量最高的年份,2019年我国工业无人机专利申请量为783项。
       (2) 工业无人机专利公开情况
       据SooPAT数据显示,截至2019年底,我国工业无人机专利公开量为6191项。2010年之前,我国工业无人机专利公开量较少,2012年开始,我国工业无人机专利公开量迅速增加,2018年,我国工业无人机专利公开量为1882项,是近年来我国工业无人机专利公开量最高的年份,2019年我国工业无人机专利公开量为1815项。
       (3) 西北工业大学专利申请量最多
       截至2019年底,我国工业无人机行业专利申请人排在第一位的是西北工业大学,累计申请专利数量为476项;其次是广东容祺智能科技有限公司,申请专利数量323项。有七家申请人累计专利申请量超过100项。
       (4) 工业无人机专利技术构成情况
       从工业无人机的专利构成来看,截至2019年底,我国工业无人机行业专利技术排在第一位的是B64(飞行器;航空;宇宙航行),累计申请专利数量为2958项,占比为39.01%;其次是G05(控制;调节),申请专利数量953项,占比为12.57%。申请量排名前二十的专利数量占专利总数的94.49%。