
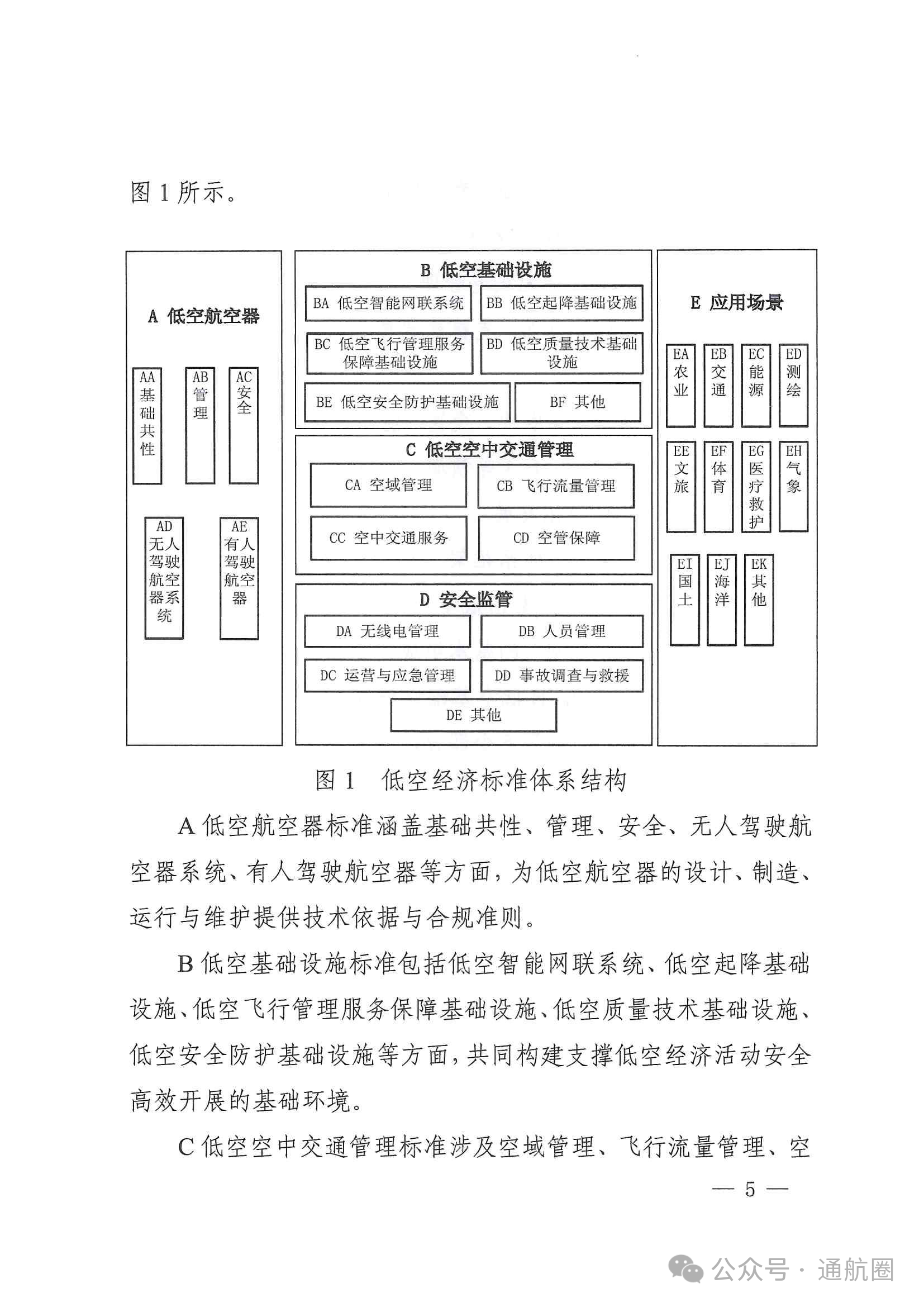
据市场监管总局、央视新闻2月2日消息,市场监管总局、中央空管办、国家发展改革委、工业和信息化部、自然资源部、交通运输部、农业农村部 中国气象局、国家能源局、中国民航局等十部门近日联合印发《低空经济标准体系建设指南(2025年版)》,重点围绕低空航空器、低空基础设施、低空空中交通管理、安全监管和应用场景五大核心领域,建立技术标准与管理规范融合、国内标准与国际规则融合、强制性标准与推荐性标准融合、基础标准与场景标准融合的“四维融合”标准供给体系。 到2027年,低空经济标准体系基本建立,基本满足低空经济安全健康发展需求。到2030年,低空经济领域标准超过300项 ,结构优化、先进合理、国际兼容的低空经济标准体系基本形成,为低空经济安全健康发展提供有力支撑。
如今国家层面的低空经济标准体系建设指南终于来了,将有利于低空经济标准的统筹推进、形成全国“一盘棋”。
以下是《指南》全文:









































来源:市场监管局网站、央视新闻。
以上内容为高博特编辑选取的热点新闻,尊重原创,如有侵权请联系删除。
—————— 特别关注 ——————
让科技更好地赋能产业,“尖兵之翼”永不落幕。高博特自2006年发起、策划、投资、组织,在相关专业机构支持下成功举办了最早的无人机主题会展活动——“尖兵之翼中国无人机大会暨展览会”后持续推动无人机技术交流。高博特创新引领最早在深圳、上海、郑州等地发起举办无人系统会展赛飞活动,有力促进了我国无人系统整体技术进步和产业发展。
20年来,高博特始终坚持让科技更好地赋能产业的愿景;努力为行业企业搭建产业链高端交流平台,为科技转化为生产力服务。具体业务范围涵盖:信息情报、媒介传播、会展活动、招商加盟、品牌提升、咨询服务、产品中心等七大服务体系,长期服务于“军转民、民参军、军民融合”等国家战略。
以上内容为高博特编辑选取的热点新闻,尊重原创,如有侵权请联系删除。