
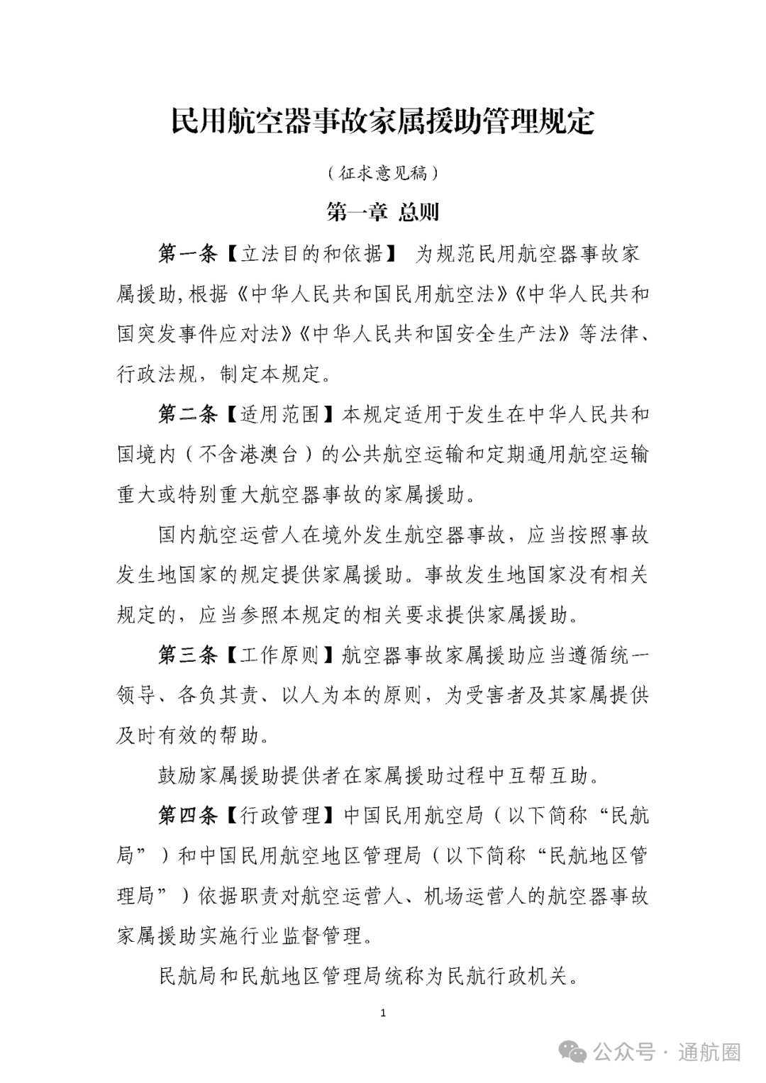
11月10日,民航局运输司发布《民用航空器事故家属援助管理规定(征求意见稿)》,拟替换2006年1月起施行的《民用航空器飞行事故应急反应和家属援助规定》(CCAR-399,当时还是杨元元局长签发的),征求意见的截止时间为2025年11月28日。
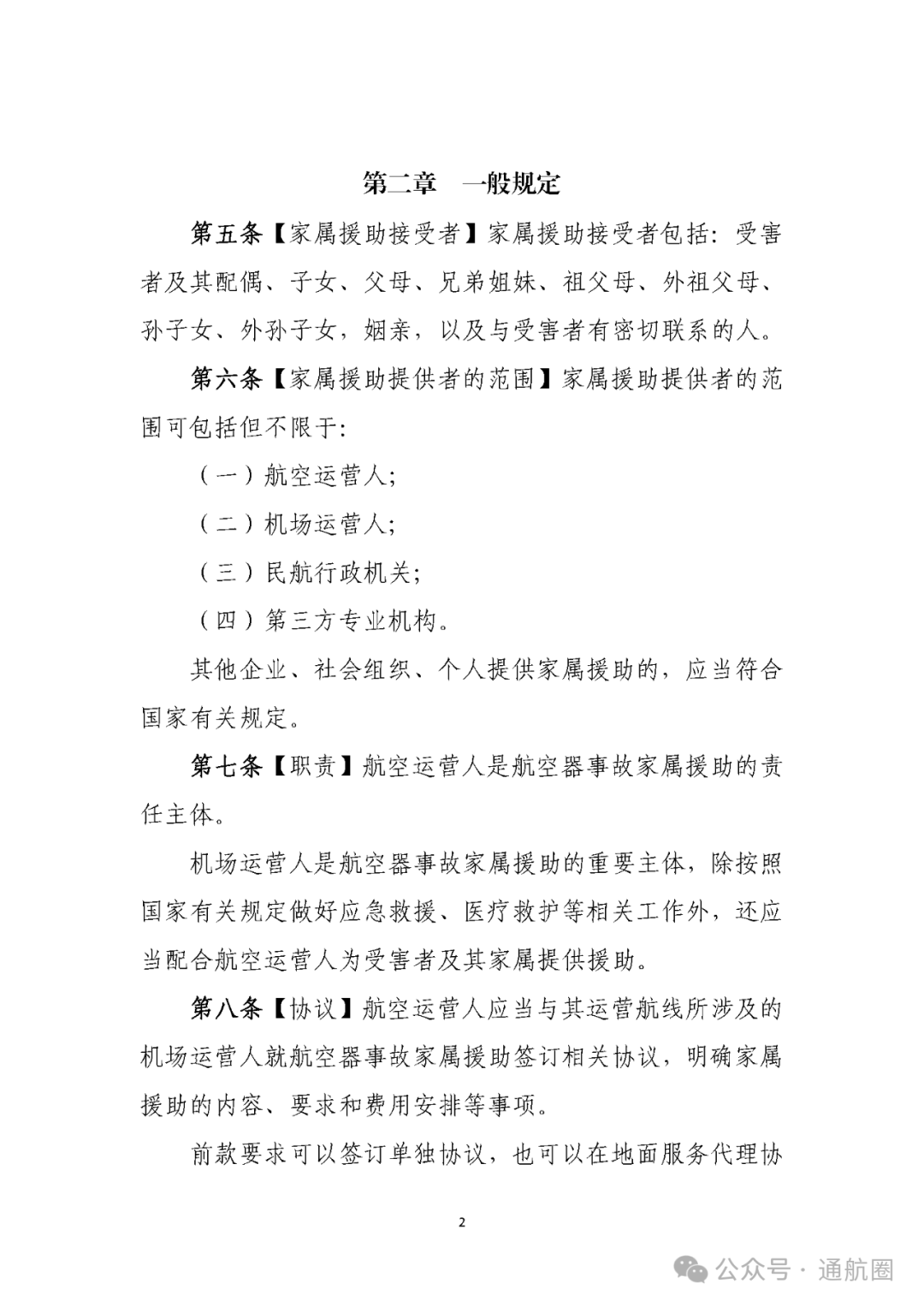
据了解,《民用航空器事故家属援助管理规定(征求意见稿)》拟适用于发生在我国境内(不含港澳台)的公共航空运输和定期通用航空运输重大或特别重大航空器事故的家属援助。此外,国内航空运营人在境外发生航空器事故,应当按照事故 发生地国家的规定提供家属援助。事故发生地国家没有相关 规定的,应当参照本规定的相关要求提供家属援助。
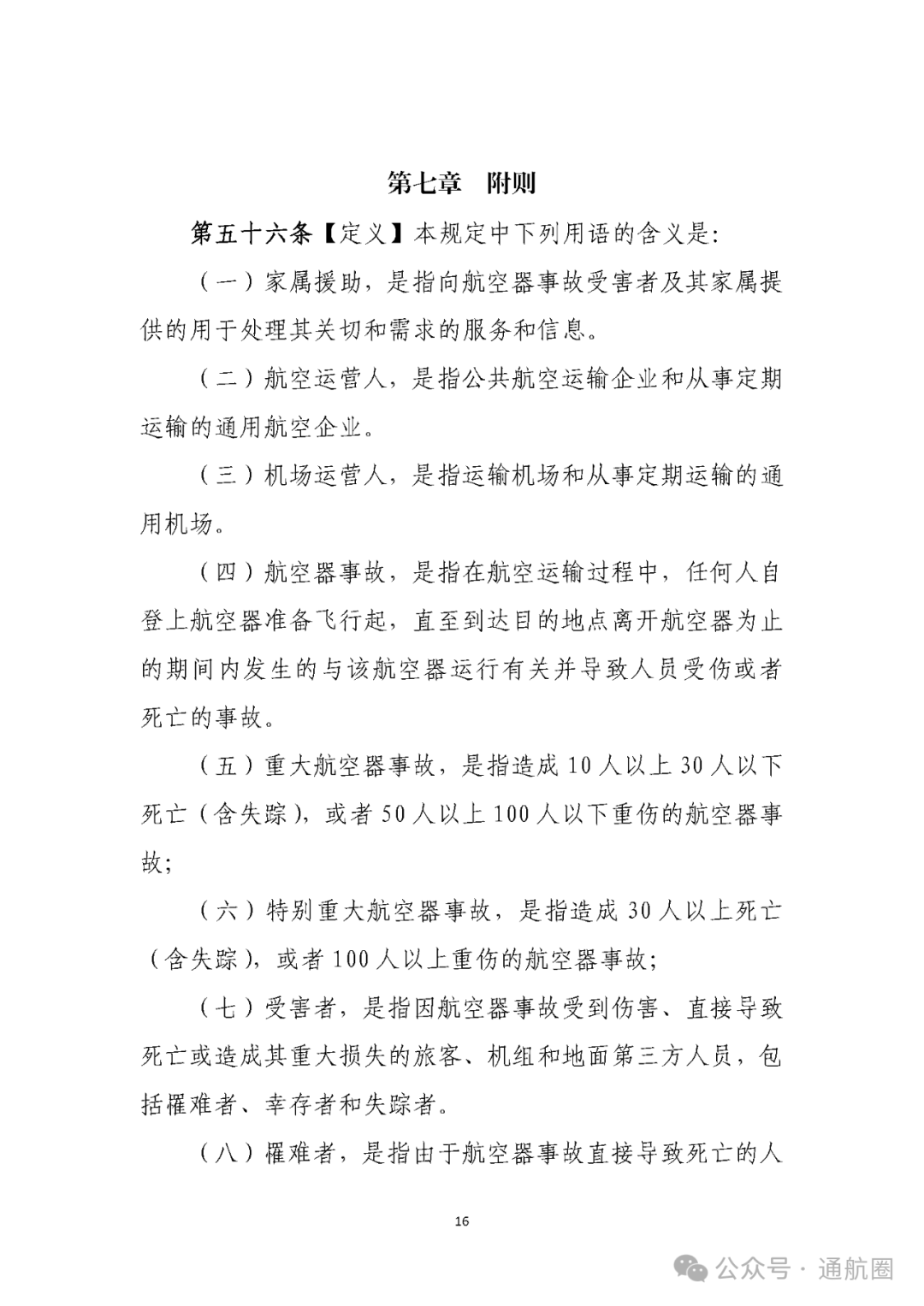
根据征求意见稿,航空器事故,是指在航空运输过程中,任何人自 登上航空器准备飞行起,直至到达目的地点离开航空器为止 的期间内发生的与该航空器运行有关并导致人员受伤或者 死亡的事故。重大航空器事故,是指造成 10 人以上 30 人以下 死亡(含失踪),或者 50 人以上 100 人以下重伤的航空器事 故; 特别重大航空器事故,是指造成 30 人以上死亡 (含失踪),或者 100 人以上重伤的航空器事故。
以下是征求意见稿详情:
来源:民航局网站。
以上内容为高博特编辑选取的热点新闻,尊重原创,如有侵权请联系删除。
—————— 特别关注 ——————
让科技更好地赋能产业,“尖兵之翼”永不落幕。高博特自2006年发起、策划、投资、组织,在相关专业机构支持下成功举办了最早的无人机主题会展活动——“尖兵之翼中国无人机大会暨展览会”后持续推动无人机技术交流。高博特创新引领最早在深圳、上海、郑州等地发起举办无人系统会展赛飞活动,有力促进了我国无人系统整体技术进步和产业发展。
20年来,高博特始终坚持让科技更好地赋能产业的愿景;努力为行业企业搭建产业链高端交流平台,为科技转化为生产力服务。具体业务范围涵盖:信息情报、媒介传播、会展活动、招商加盟、品牌提升、咨询服务、产品中心等七大服务体系,长期服务于“军转民、民参军、军民融合”等国家战略。
以上内容为高博特编辑选取的热点新闻,尊重原创,如有侵权请联系删除。