
10月30,深圳市规划和自然资源局、深圳市发改委、深圳市交通运输局联合印发《深圳市低空航空器起降设施布局规划(2026—2035年)》 正式公布,共规划超1500个低空航空器起降设施,其中,到2026年底前,推动建设13个低空枢纽,聚焦物流运输、消费类即时配送、医疗即时配送及政务飞行四类场景,完成1200个末端起降点建设。
作为 全国首个针对低空航空器起降设施的市级专项规划 ,该《规划》的发布不仅标志着深圳在低空经济发展与城市空间资源创新利用上迈出引领性、示范性的坚实一步,更将为深圳打造“全球低空经济第一城”筑牢空间根基。以下是详细介绍:
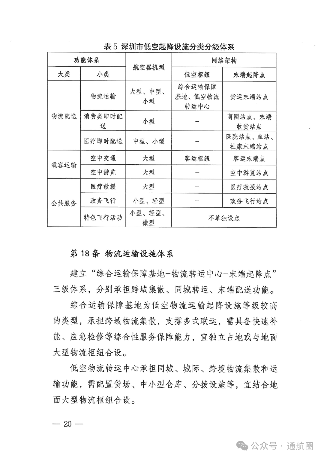
《规划》要求,要按照深圳市委、市政府全力支撑深圳市建设“全球低空经济第一城”目标,发挥规划引领作用,强化对建设低空“四个中心”的空间资源统筹支撑,并为后续低空航空器起降设施建设提供专项规划政策。 《规划》紧密围绕城市发展实际需求,以应用场景为驱动,重点聚焦物流配送、载客运输与公共服务三大类八小类的典型低空应用。其中,物流配送类包含物流运输、消费类即时配送、医疗即时配送应用场景,载客运输类包含空中交通和空中游览应用场景,公共服务类包含医疗救援、政务飞行、特色飞行应用场景。
《规划》范围覆盖深圳市全域,含深汕特别合作区,并提出两个阶段的发展目标。一是到2026年,总体形成分类分级的低空起降设施网络体系,打造一批示范性低空起降枢纽,支撑重点发展公共服务应用以及培育低空物流、载人运输新业态,为建设低空全场景示范验证中心初步搭建起基础设施底座。二是到2035年,形成体系完备、直达高效、复合创新的低空起降设施网络体系,支撑超1500个起降点建设落地,赋能丰富多元的低空经济业态安全健康规模发展。
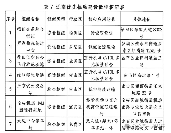
近期工作中,到2026年底前,推动建设13个低空枢纽,聚焦物流运输、消费类即时配送、医疗即时配送及政务飞行四类场景,完成1200个末端起降点建设。其中,优先推动7个低空综合枢纽、3个低空货运枢纽及3个低空客运枢纽建设,强化示范引领作用。如存在实施困难无法按期推动完成的,可在保障示范功能的前提下,在所属行政区内腾挪置换。
低空枢纽作为网络中的关键枢纽,承担城市、城际、跨境客货运核心功能,并集成停放、补能、维修等综合服务保障。末端起降点采用轻干扰、低冲击、嵌入式、模块化的灵活布局,深度嵌入城市肌理,满足多样化、即时性的起降需求。
盐田低空融合飞行示范基地效果图。(图源:东部通航)
与传统交通设施相比,《规划》更强调集约共享与融合共生,推动低空起降设施网与交通、商业、医疗、消防、应急等城市设施网以及航线网、空域网融合衔接,结合滨海蓝色空间、公园绿色空间、商业活力空间与城市第六立面等复合设置起降设施。
为确保规划的科学性与先进性,《规划》创新提出了“区域协同、体系构建、场景驱动、设施集约、预控传导”五大规划策略。 尤为值得一提的是,在规划编制过程中,创新运用全市域时空信息平台(CIM)等数字化技术手段,对低空起降设施周边环境、净空条件、噪声影响等关键要素开展系统性、三维化评估,让规划布局更智慧、更精准。未来,还将跟踪评估起降设施的使用情况,适时调校规划,让静态的规划蓝图变成动态的“活点地图”。
下一步,深圳市规划和自然资源局将协同各相关部门,积极推动《规划》落地实施,做好低空起降设施的用地预控与建设引导。
以下是图解和政策全文:
来源:深圳市规划和自然资源局网站
以上内容为高博特编辑选取的热点新闻,尊重原创,如有侵权请联系删除。
—————— 特别关注 ——————
让科技更好地赋能产业,“尖兵之翼”永不落幕。高博特自2006年发起、策划、投资、组织,在相关专业机构支持下成功举办了最早的无人机主题会展活动——“尖兵之翼中国无人机大会暨展览会”后持续推动无人机技术交流。高博特创新引领最早在深圳、上海、郑州等地发起举办无人系统会展赛飞活动,有力促进了我国无人系统整体技术进步和产业发展。
20年来,高博特始终坚持让科技更好地赋能产业的愿景;努力为行业企业搭建产业链高端交流平台,为科技转化为生产力服务。具体业务范围涵盖:信息情报、媒介传播、会展活动、招商加盟、品牌提升、咨询服务、产品中心等七大服务体系,长期服务于“军转民、民参军、军民融合”等国家战略。
以上内容为高博特编辑选取的热点新闻,尊重原创,如有侵权请联系删除。