
据温州市交通运输局10月22日消息,温州市人民政府官网近日发布《温州市低空基础设施布局和空域航路航线规划(征求意见稿)》(以下简称《意见稿》)并公开征求意见,意见反馈截止日期为2025年11月16日。据温州市交通运输局介绍,根据规划,温州将建设7个通用机场,布局超1000个垂直起降点,并规划579条低空航线,构建覆盖全域、高效智能的低空交通网络。《意见稿》立足温州全域12102.65平方公里的国土空间,按照“先载物、后载人,先隔离、后融合,先远郊、后城区”的发展路径,分2027年(近期)、2030年(中期)、2035年(远期)三阶段稳步推进,规划内容涵盖低空起降设施、空域划设、航路航线、信息基础设施。

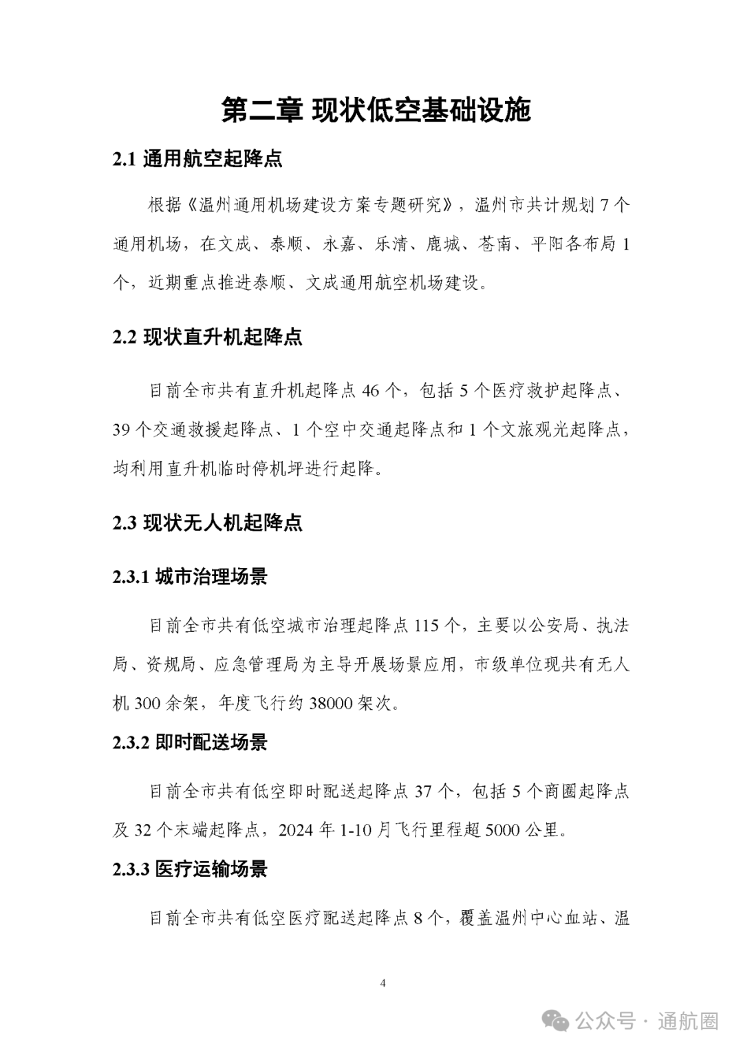
从现状来看,温州全市当前已建成46个直升机起降点(含5个医疗救护点、39个交通救援点)、161个无人机起降点(含115个城市治理点、37个即时配送点),开通49条低空航线(政务类15条、商业类34条)
《意见稿》披露,温州计划建设7个通用机场,分别布局于文成、泰顺、永嘉、乐清、鹿城、苍南、平阳。近期将重点推进泰顺、文成两地通用航空机场建设。
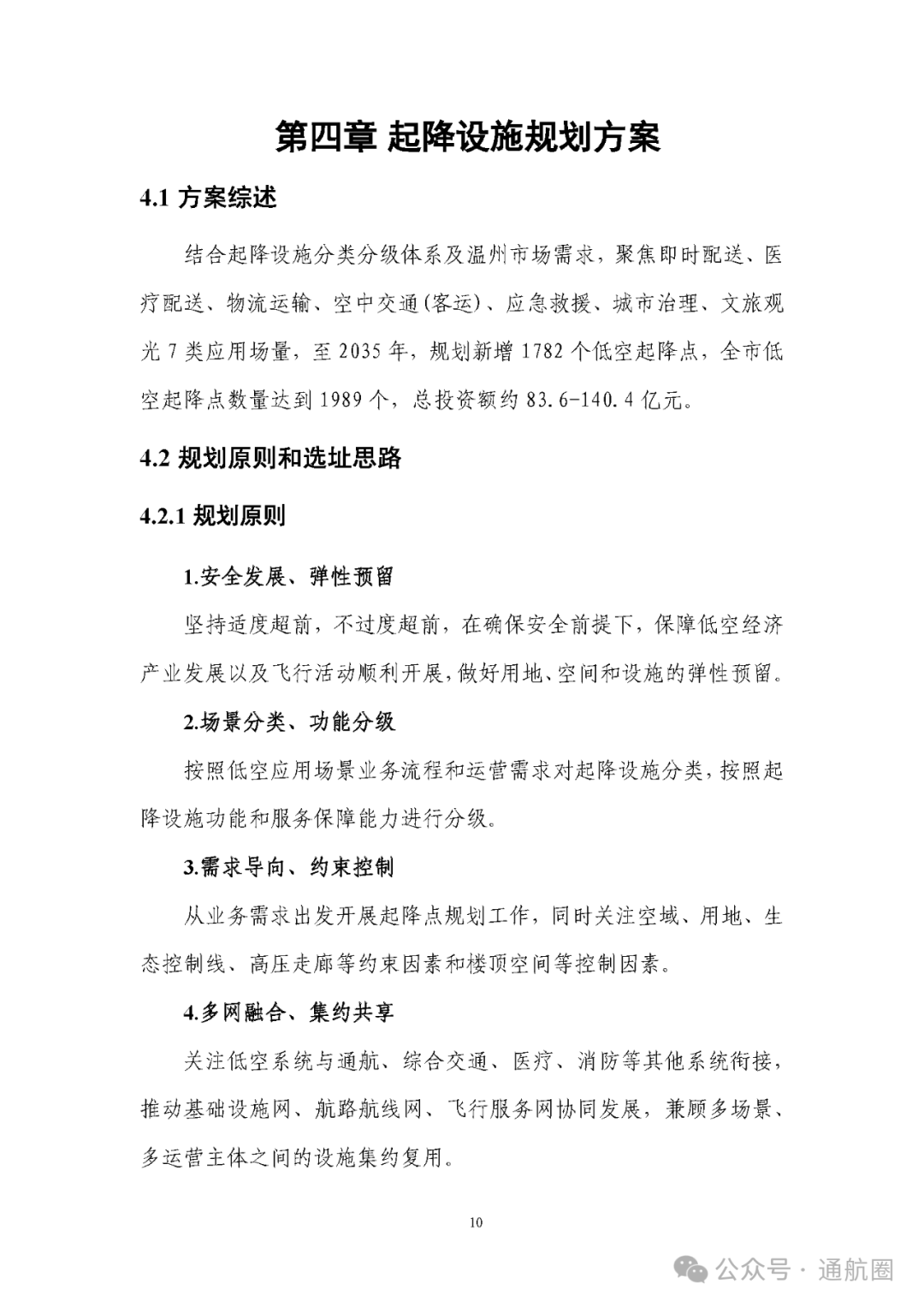
面向2035年,《意见稿》提出建成3至5个通用航空机场、1000个以上垂直起降场/点、30个以上低空综合枢纽的远期目标,全面实现“一县一起降枢纽、一镇一起降场”。 届时,全市低空起降点总量将达1989个,总投资约83.6至140.4亿元,重点聚焦即时配送、医疗配送、物流运输、空中交通(客运)、应急救援、城市治理、文旅观光七大核心应用场景。 其中,在空中交通(客运)方面,将紧密依托机场、高铁站、客运中心等交通枢纽,规划建设219个起降点,包括12个低空客运枢纽和20个客运转运中心,构建海陆空铁一体化联运体系。在文旅观光方面,将重点围绕4A级以上旅游景区及全市客流排名前十的热门景点,规划布局96个起降点(其中新增95个),打造融合区域特色的低空立体游览网络。
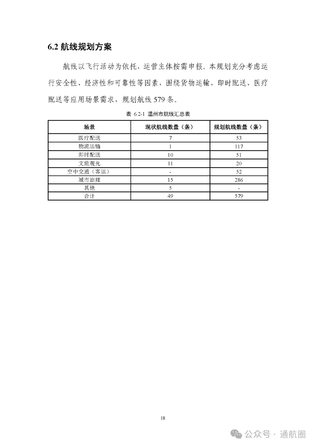
值得一提的是,在航路航线布局上,《意见稿》提出分层、分类划设城市低空公共航路通道,共规划低空航线579条。 其中,载人航路飞行高度设定为真高300至600米,规划“六横三纵”主干网络,并配套103条支线航路,串联铁路枢纽、客运码头等客流密集区域,支撑空中客运发展; 载物航路飞行高度为真高120至300米,规划“五横三纵”主干网络,配套205条支线航路,衔接物流园区、货运枢纽等关键节点,服务城市高效物流配送需求。
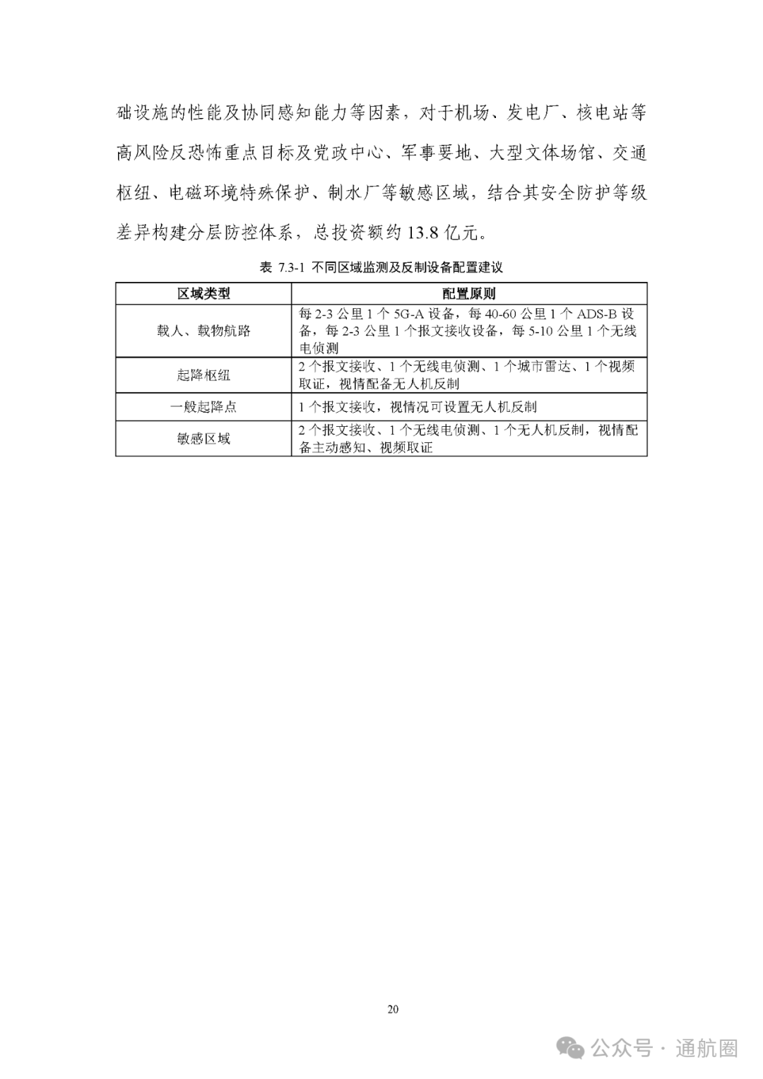
此外,温州还将建设浙南低空飞行服务中心和温州市低空安全监管中心,形成“服务+监管”双轮驱动的飞行保障体系,并投资约13.8亿元建设通信、导航、监视、气象等信息基础设施,确保低空飞行安全可控。
以下是《意见稿》起草说明和全文:
来源:温州市政府网站、温州交通运输局网站。
以上内容为高博特编辑选取的热点新闻,尊重原创,如有侵权请联系删除。
—————— 特别关注 ——————
让科技更好地赋能产业,“尖兵之翼”永不落幕。高博特自2006年发起、策划、投资、组织,在相关专业机构支持下成功举办了最早的无人机主题会展活动——“尖兵之翼中国无人机大会暨展览会”后持续推动无人机技术交流。高博特创新引领最早在深圳、上海、郑州等地发起举办无人系统会展赛飞活动,有力促进了我国无人系统整体技术进步和产业发展。
20年来,高博特始终坚持让科技更好地赋能产业的愿景;努力为行业企业搭建产业链高端交流平台,为科技转化为生产力服务。具体业务范围涵盖:信息情报、媒介传播、会展活动、招商加盟、品牌提升、咨询服务、产品中心等七大服务体系,长期服务于“军转民、民参军、军民融合”等国家战略。
以上内容为高博特编辑选取的热点新闻,尊重原创,如有侵权请联系删除。