
10月13日,民航局官网发布通知,就修订的《高海拔机场和区域运行管理规定》征求意见。该规定为 CCAR-121 部运营人、CCAR-135 部运营人和CCAR-136部运营人在高海拔机场和区域开展运行,以及为局方对上述运营人在高海拔机场和区域开展运行的批准和监督提供依据。CCAR-91 部运营人和运行人可参照本咨询通告在高海拔机场和区域开展运行。本次修订除了细化CCAR-121部高海拔机场运行要求,还增加了CCAR-135部和CCAR-136部运行要求,尤其是针对直升机高海拔机场、航路/区域运行涉及的风险进行分析并提出相应管理要求,针对CCAR-135部10-19座定期载客飞行提出针对性要求,针对体验带飞、空中游览、飞行训练以及新型航空器等特定运行或条件提出附加要求。下面让我们一起来详细了解下:
据飞标司介绍,高海拔机场和区域地形和天气复杂,航空器性能较非高海拔地区下降明显,且空气稀薄容易造成人员缺氧,对运输航空和通用航空运行安全带来巨大挑战,甚至造成航空安全事故。为规范高海拔机场和区域运行,有效管控高海拔运行安全风险,在总结我国高海拔机场和区域运行经验基础上,充分借鉴国际民航组织相关规定,飞标司修订了《高海拔机场和区域运行管理规定》咨询通告。
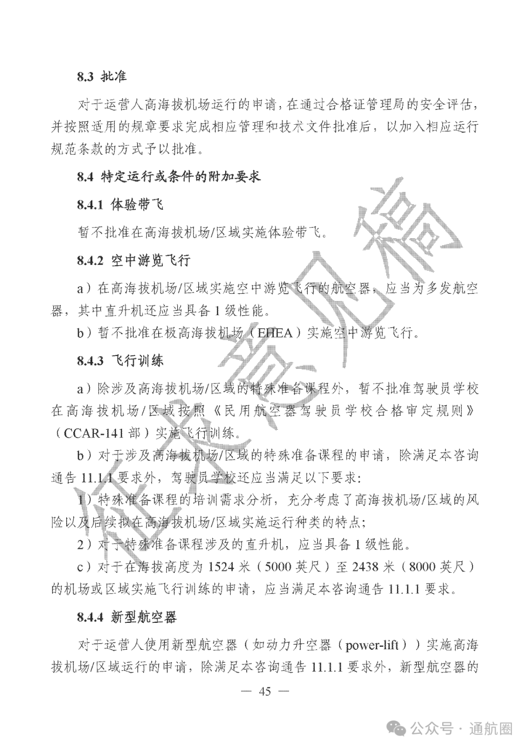
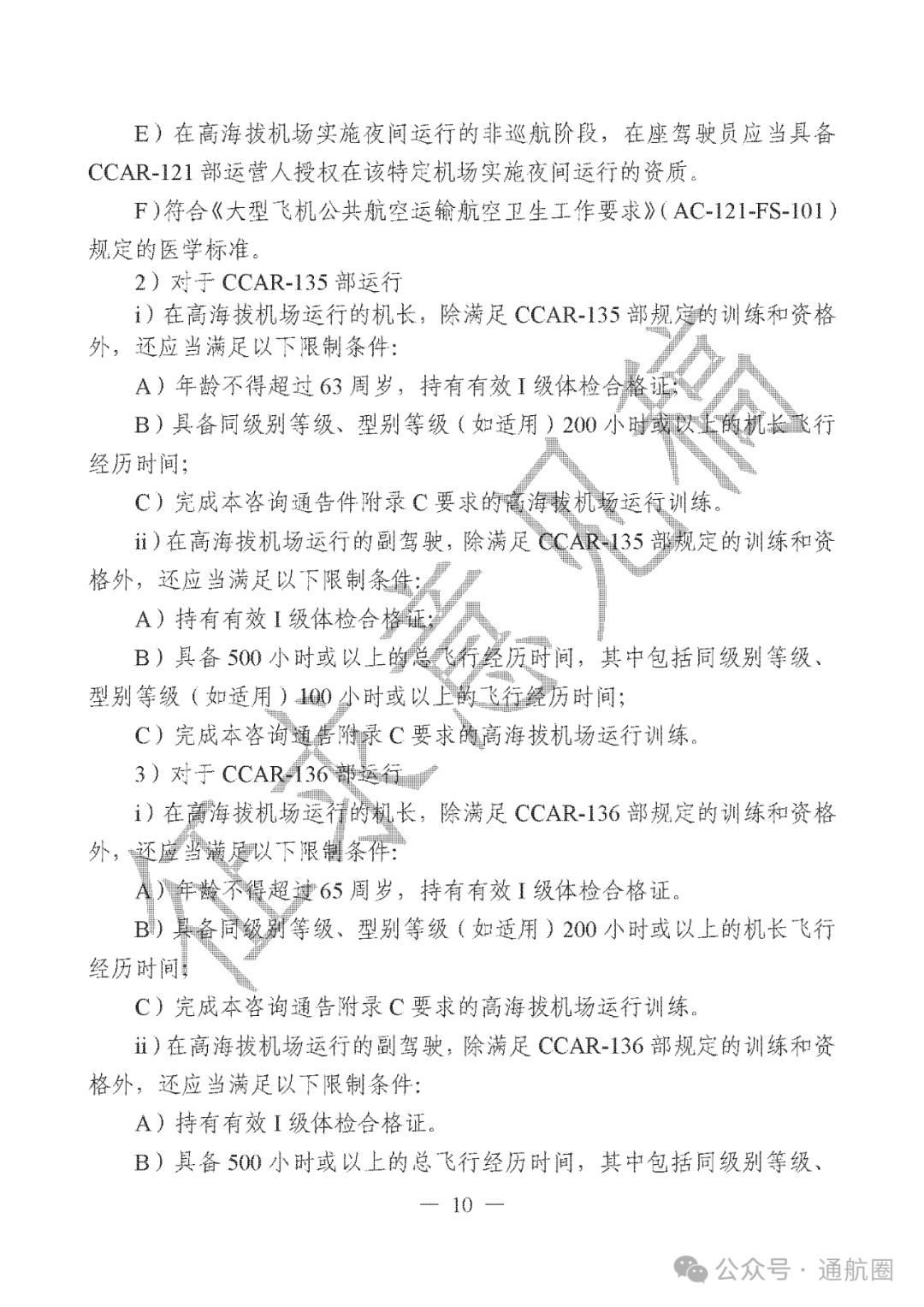
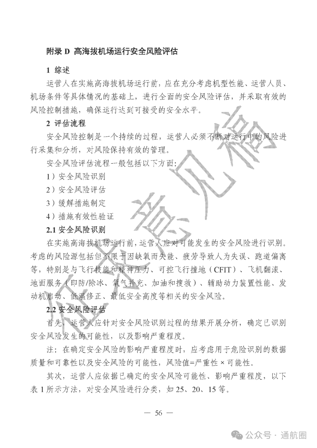
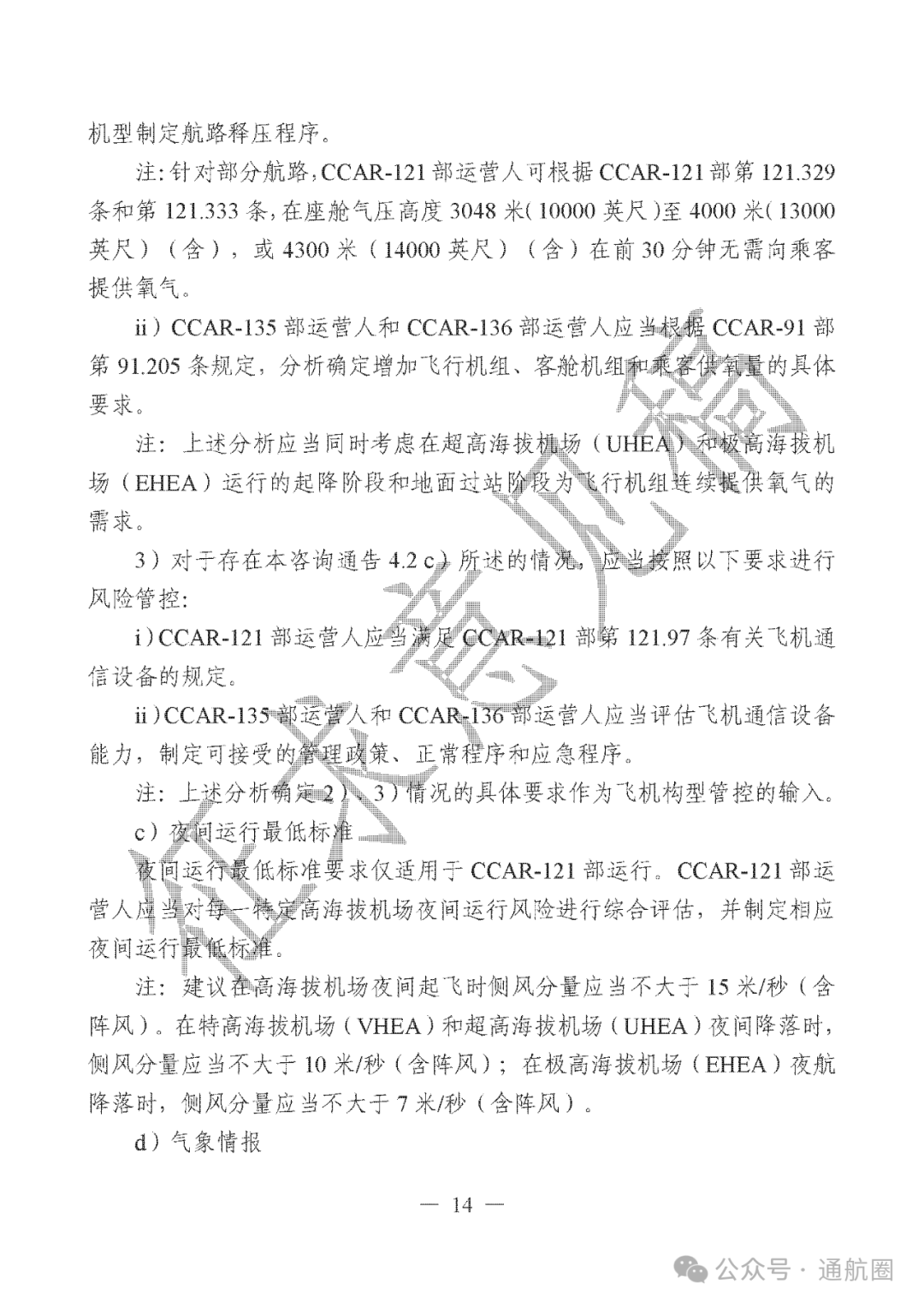
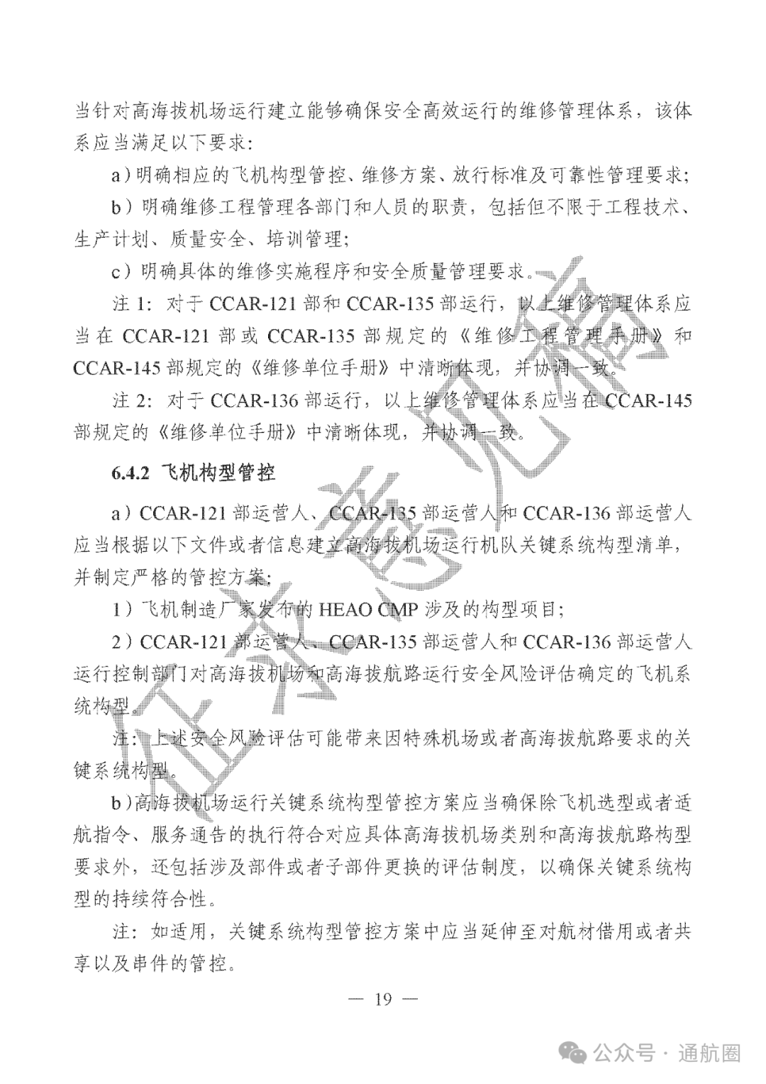
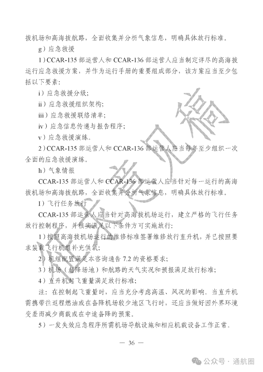
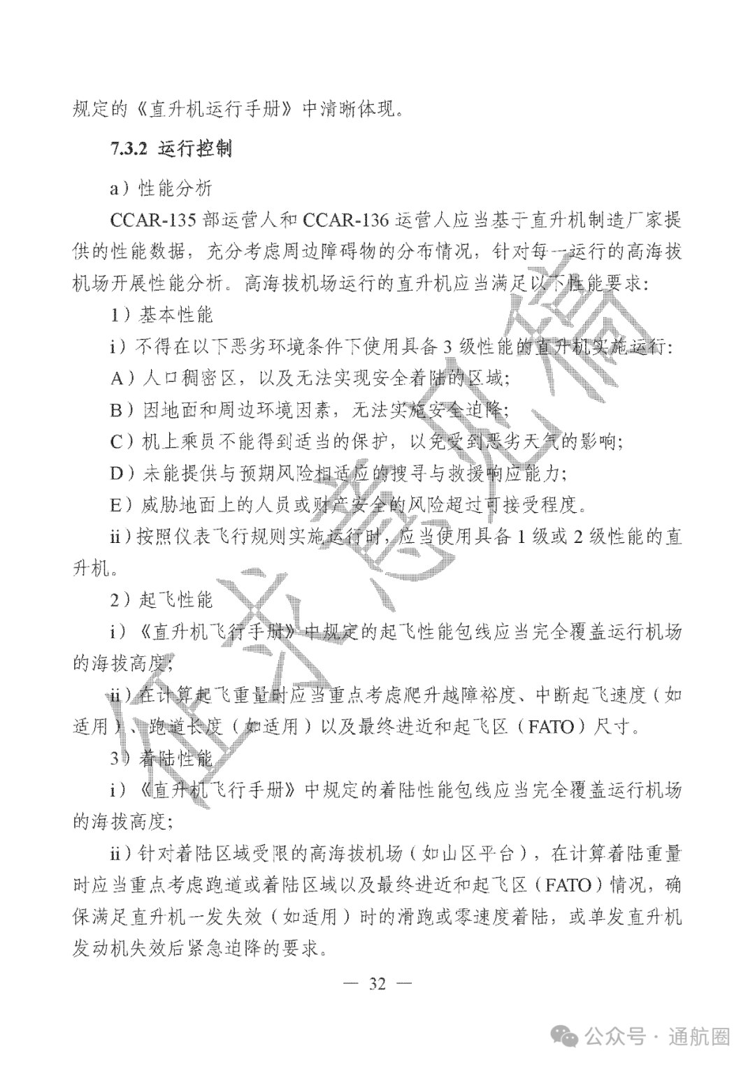
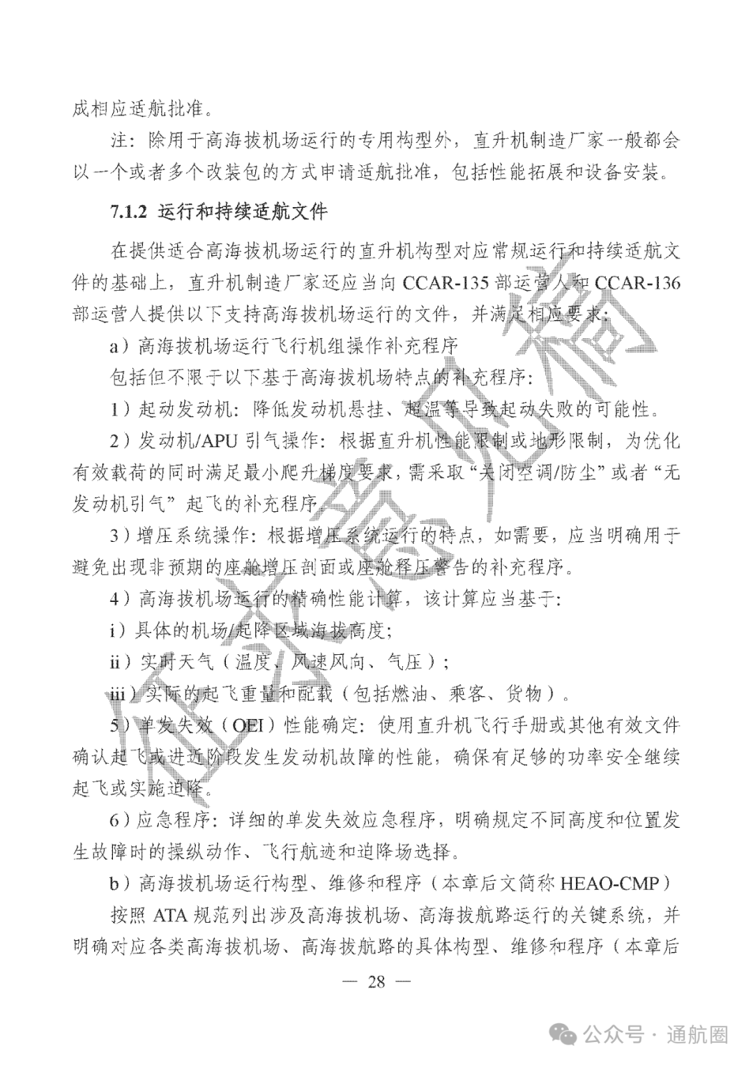
本次修订细化了CCAR-121部高海拔机场运行要求,按照飞机、人员、运行控制、维修管理等要素分类进行优化,增加CCAR-135部和CCAR-136部运行的高海拔机场、航路/区域运行要求,包括飞机和直升机构型、运行和持续适航要求,飞行机组、客舱机组、飞行签派员/运行控制人员和维修人员等人员要求,运行控制、飞行机组操作等运行管理要求,构型管理、维修方案、最低设备清单、维修实施等维修管理要求,尤其是针对直升机高海拔机场、航路/区域运行涉及的风险进行分析并提出相应管理要求,针对CCAR-135部10-19座定期载客飞行提出针对性要求,针对体验带飞、空中游览、飞行训练以及新型航空器等特定运行或条件提出附加要求。
根据征求意见稿,高海拔机场分类包括:1. 特高海拔机场:指海拔高度在 2438 米及以上,但低于3048 米的机场;2.超高海拔机场:指海拔高度在 3048 米及以上,但低于3658 米的机场;3.极高海拔机场:指海拔高度在 3658 米及以上的机场。对于直升机运行,高海拔机场还包括同等海拔高度的临时起降场地,此文件同样适用。
据了解,我国境内的高海拔机场有:

此次征求意的截止时间为2025年10月27日。
以下是征求意见稿:
下载文件:
https://www.caac.gov.cn/HDJL/YJZJ/202510/P020251015538298875003.pdf
来源:民航局网站。
以上内容为高博特编辑选取的热点新闻,尊重原创,如有侵权请联系删除。
—————— 特别关注 ——————
让科技更好地赋能产业,“尖兵之翼”永不落幕。高博特自2006年发起、策划、投资、组织,在相关专业机构支持下成功举办了最早的无人机主题会展活动——“尖兵之翼中国无人机大会暨展览会”后持续推动无人机技术交流。高博特创新引领最早在深圳、上海、郑州等地发起举办无人系统会展赛飞活动,有力促进了我国无人系统整体技术进步和产业发展。
20年来,高博特始终坚持让科技更好地赋能产业的愿景;努力为行业企业搭建产业链高端交流平台,为科技转化为生产力服务。具体业务范围涵盖:信息情报、媒介传播、会展活动、招商加盟、品牌提升、咨询服务、产品中心等七大服务体系,长期服务于“军转民、民参军、军民融合”等国家战略。
以上内容为高博特编辑选取的热点新闻,尊重原创,如有侵权请联系删除。