
近日,云南省发改委发布了云南省2025年第一批低空经济应用场景需求和供给清单,共有低空经济应用场景需求150项,供给50项,涉及公共服务、生产作业、物流配送、文体消费和保障服务5类低空经济应用场景。
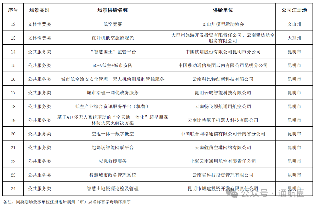
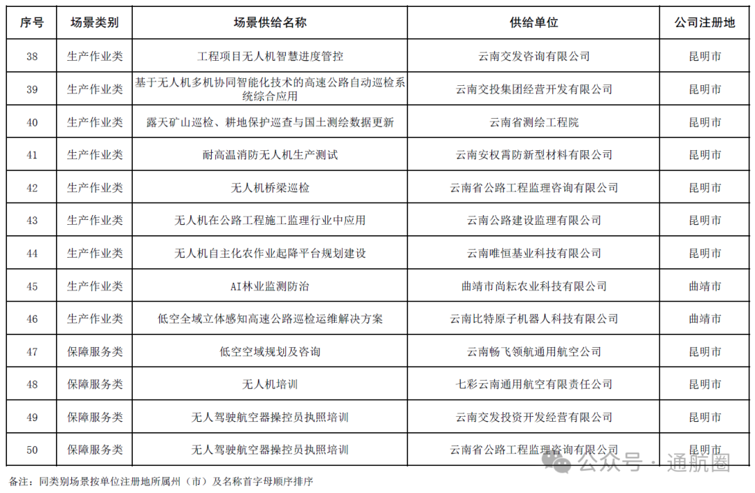
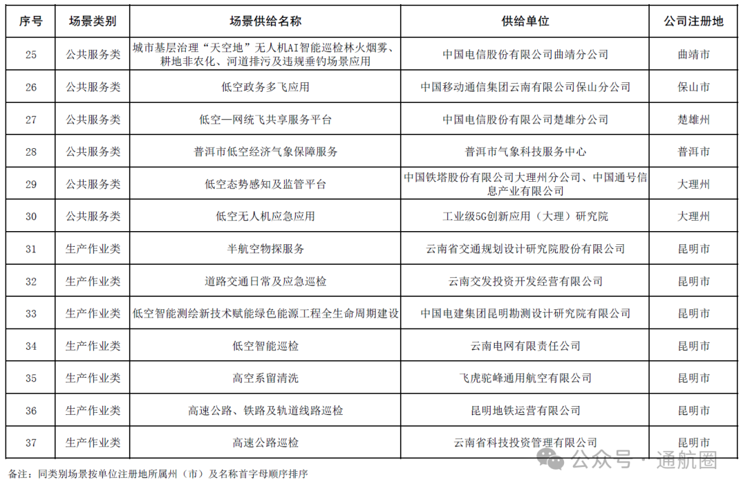
在场景需求中,共有物流配送类15项,文体消费类28项,公共服务类72项,生产作业类30项,保障服务类5项。在供应场景中,物流配送类供应共有7项,其供应商包括云南送吧物流科技有限公司、云南低空经济数字产业有限公司、云南交发投资开发经营有限公司、七彩通航等;文体消费类供应共有6项,供应商包括云南浩翔通航等;此外,公共服务类供应共有17项,生产作业类供应共有16项,保障服务类供应共有4项。

云南省发展和改革委员会关于发布云南省2025年第一批低空经济应用场景需求和供给清单的公告
为充分发挥我省低空多元应用场景优势,强化场景创新引领作用,培育打造一批典型应用场景,为低空经济发展注入新动能,省发展改革委组织省级有关单位和各州(市)发展改革委从供给和需求两个层面挖掘公共服务、生产作业、物流配送、文体消费和保障服务5类低空经济应用场景。通过专家咨询评选,确定出云南省2025年第一批低空经济应用场景需求和供给清单,现予以公布。
下一步,我省将统筹好场景项目实施与产业协同发展关系,促进低空经济健康有序发展。
附件:1.云南省2025年第一批低空经济应用场景需求清单
2.云南省2025年第一批低空经济应用场景供给清单
云南省发展和改革委员会
2025年8月1日
云南省2025年第一批低空经济应用场景需求清单.pdf
云南省2025年第一批低空经济应用场景供给清单.pdf
1. 云南省2025年第一批低空经济应用场景需求清单
2.云南省2025年第一批低空经济应用场景供给清单
以上内容为高博特编辑选取的热点新闻,尊重原创,如有侵权请联系删除。
—————— 特别关注 ——————
让科技更好地赋能产业,“尖兵之翼”永不落幕。高博特自2006年发起、策划、投资、组织,在相关专业机构支持下成功举办了最早的无人机主题会展活动——“尖兵之翼中国无人机大会暨展览会”后持续推动无人机技术交流。高博特创新引领最早在深圳、上海、郑州等地发起举办无人系统会展赛飞活动,有力促进了我国无人系统整体技术进步和产业发展。
20年来,高博特始终坚持让科技更好地赋能产业的愿景;努力为行业企业搭建产业链高端交流平台,为科技转化为生产力服务。具体业务范围涵盖:信息情报、媒介传播、会展活动、招商加盟、品牌提升、咨询服务、产品中心等七大服务体系,长期服务于“军转民、民参军、军民融合”等国家战略。
以上内容为高博特编辑选取的热点新闻,尊重原创,如有侵权请联系删除。