​微信公众号
手机版
​​新浪微博
会员登录
关于我们  |   商务合作  |  友情链接   |  意见反馈  |  人才招聘
北京云翼同创科技有限公司 深圳高博特文化发展有限公司   版权所有,并保留所有权利 © 2018 京ICP备16044150号-1                       

跨界 · 融合 · 服务 · 创新



双击此处添加文字
新闻聚焦
热点资讯
首页  >  新闻聚焦   >  热点资讯  >   详情
极低成本无人机竞优比测活动 补充公告
来源:科技战略与系统工程研究所 | 作者:科技战略与系统工程研究所 | 发布时间: 462天前 | 3200 次浏览 | 🔊 点击朗读正文 ❚❚ | 分享到:
在“极低成本无人机竞优比测活动通知公告”和“极低成本无人机竞优比测活动有关事项”发布后,本次活动得到了社会的广泛关注和积极响应……


在“极低成本无人机竞优比测活动通知公告极低成本无人机竞优比测活动有关事项发布后,本次活动得到了社会的广泛关注和积极响应,应广大报名单位请求,经慎重考虑,现发布补充公告如下:

1. 活动报名时间延长至2024年12月31日(已完成报名的队伍,可更新报名材料

2. 组委会将于2024年12月择机开展规则宣讲和答疑;

3. 定于 2025年2月下旬举办初赛,3月举办决赛;

4. 科目规则细化版等有关信息将通过“空天防务观察”微信公众号统一发布,相关事宜最终解释权归组委会所有。

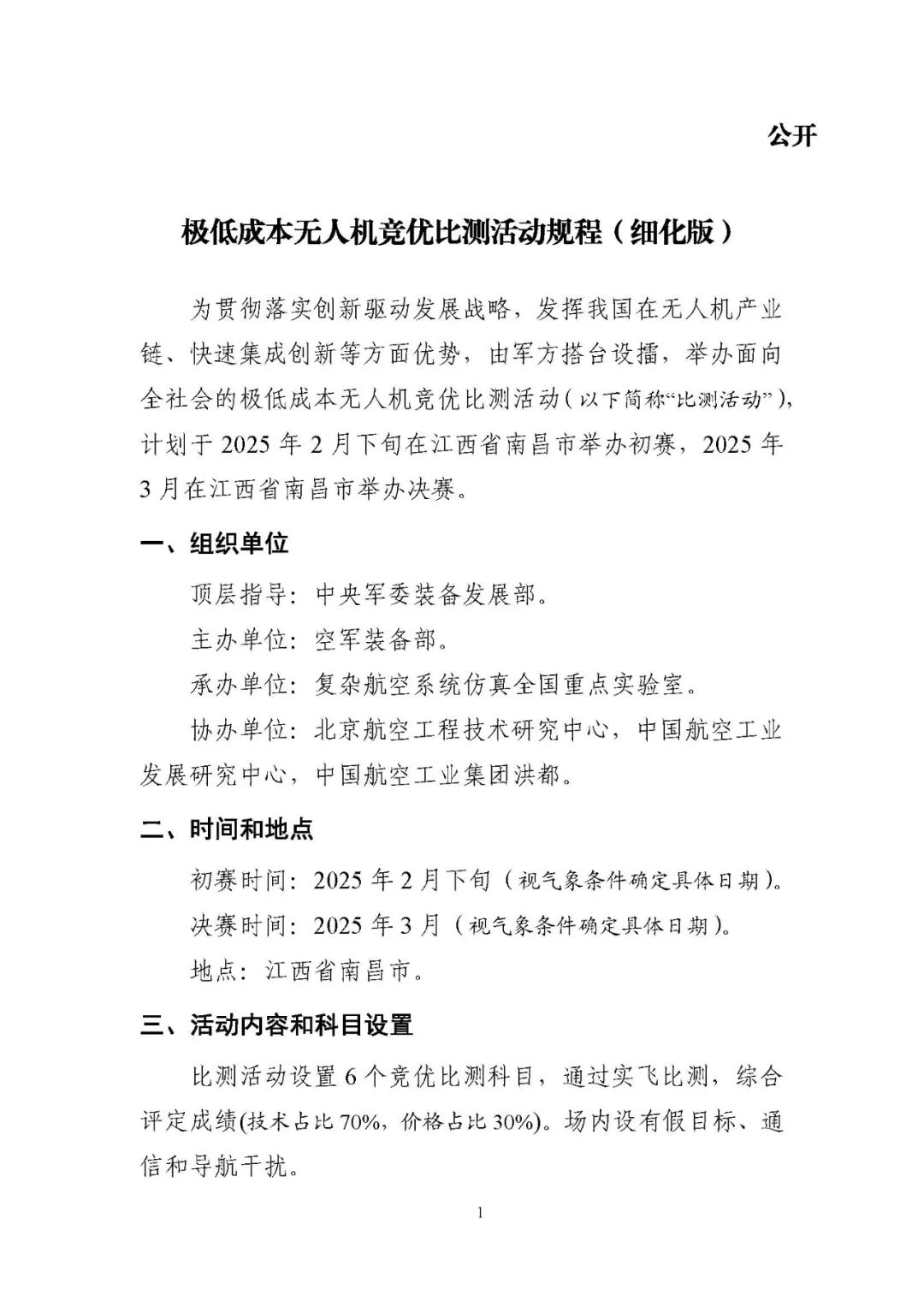
附件1:极低成本无人机竞优比测活动规程(细化版)
附件2:极低成本无人机竞优比测活动科目规则(细化版)
附件3:极低成本无人机竞优比测活动报名办法(细化版)

极低成本无人机竞优比测活动组委会
2024年12月11日

附件1、2、3的原件已经上传至百度云盘,点击阅读原文即可提取,提取码为b2r7。

附件1:

极低成本无人机竞优比测活动规程(细化版)

图片

图片

图片


附件2:
极低成本无人机竞优比测活动科目规则(细化版)

图片

图片


附件3:
极低成本无人机竞优比测活动报名办法(细化版)

图片

图片


本篇供稿:科技战略与系统工程研究所



以上内容为高博特编辑选取的热点新闻,尊重原创,如有侵权请联系删除。


 —————   特别关注   —————

让科技更好地赋能产业,“尖兵之翼”永不落幕。高博特自2006年发起、策划、投资、组织,在相关专业机构支持下成功举办了最早的无人机主题会展活动——“尖兵之翼中国无人机大会暨展览会”后持续推动无人机技术交流。高博特创新引领最早在深圳、上海、郑州等地发起举办无人系统会展赛飞活动,有力促进了我国无人系统整体技术进步和产业发展。

20年来,高博特始终坚持让科技更好地赋能产业的愿景;努力为行业企业搭建产业链高端交流平台,为科技转化为生产力服务。具体业务范围涵盖:信息情报、媒介传播、会展活动、招商加盟、品牌提升、咨询服务、产品中心等七大服务体系,长期服务于“军转民、民参军、军民融合”等国家战略。

2023年,高博特集买、卖、租、播、展、会、赛、培于一体的新型展厅项目即将启幕,该展厅旨在从深度对接的层面为各入驻企业一站式解决经营中面临的各项问题,企业租、卖的产品我们来、企业需要的品牌我们筑、行业顶尖的赛会我们办、行业急需的培训我们办。新的一年,高博特新模式、新服务、新平台,必将给各一直以来支持我们的朋友带来全新的体验。

更期待2023年4月12日至14日,与您相约“尖兵之翼——第十三届中国无人机大会暨展览会”,共聚中关村科学城四季科创中心。(详细内容可点击“阅读原文”)



       以上内容为高博特编辑选取的热点新闻,尊重原创,如有侵权请联系删除。